水處理知識 AAO工藝調試運營手冊
【蘭州純水設備http://www.xkhs.com.cn】由于調試階段進水量較少,進水變化幅度較大。為確保污泥培養效果,縮短調試周期,一般采用外接碳源方式接種培養活性污泥。外接菌種首選進水質相近,運行較好的同類型工藝污水廠重力濃縮后污泥或脫水污泥。
1、活性污泥培養與馴化
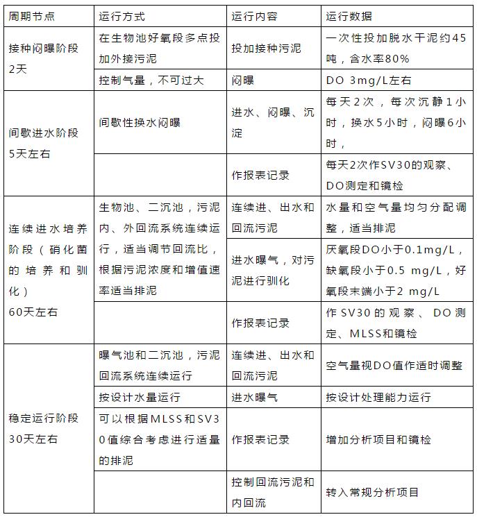
1.污泥接種馴化時間表
在污泥接種期間,每天間歇進水四次,為污泥增生殖提供營養物質;同時減少排泥甚至不排泥。污泥培養與馴化具體周期安排見下表:

說明:以上運行方式均按設計參數確定,在實際操作中,生物池的污泥濃度可根據沉降比實時跟蹤監測,不能出現大幅度的波動。
2.接種及間歇進水悶曝階段
一次性投加外接干泥45噸(含水率80%)于生物池好養段,充滿污水后(為提高初期營養物濃度,可投加一些濃質糞便或米泔水等)悶曝(即曝氣而不進污水)數小時,潛水攪拌機運行保持連續性,確保污泥處于懸浮狀態,悶曝數小時之后停止曝氣并沉淀換水,每天重復操作,該階段周期時間初定為7天左右。由于污泥尚未大量形成,產生的污泥也處于離散狀態,因而曝氣量一定不能太大,控制在設計正常曝氣量的1/2,否則污泥絮體不易形成。此時污泥結構雖然松散,但若菌膠團開始形成,鏡檢開始出現較多游離細菌,例如鞭毛蟲和變形蟲,則認為初期培養效果滿意。期間作SV30量筒沉淀物的觀察和DO測定,作報表記錄。
時間:七天左右。
運行方式:接種、進水、悶曝、間歇進水、沉淀、換水。
注意:當預處理區域設立的24小時水質監視記錄數據發現進水水質突然變化(酸水侵襲造成PH偏低、進水水質濃度、毒性及色度等)對活性污泥培養有很大的沖擊,此時應該考慮啟動應急預案,對污水實施旁通排放,減小對活性污泥的沖擊。
3.連續進水培養與馴化階段
進入連續進水培養階段后,活性污泥工藝的正常運行模式已初步呈現,此時應根據正常運行工藝參數調整處理流程,水量和空氣量的平衡依據DO值的變化作適時調整,開啟外回流泵,控制在100%。監測污泥及水質各項指標,包括污泥濃度,污泥指數,沉降性能,BOD,COD,通過顯微鏡觀察污泥活性。至MLSS超過3000mg/L時,當SV30達到30%以上時,活性污泥培養即告成功,此時鏡檢污泥中原生生物應以鞭毛蟲和游動性纖毛蟲為主。
培養達到設計濃度后,開始對硝化菌的馴化階段。硝化菌種的培養和馴化實質既是通過控制微生物的生長環境,配合目標菌種的生長周期對生物群落的發展進行外部干預,使得硝化菌成為活性污泥生物群落中的優勢種群。一般來講,硝化菌種的培養周期為其泥齡的3倍左右。
時間:共60天左右。
運行方式:生物池和二沉池,污泥回流系統連續運行。
注:按照氣水比值來確定投用風機的組合數量蘭州去離子水設備,但是就單臺的風量的調節可以參照風機的壓力和流量調節來實現。
4.穩定運行階段
此時全面確定各項工藝參數,以工藝參數作為實際運行指導,根據實際進水水量和水質情況來來確定合適的工藝控制參數,以保證運行的正常進行和使出水水質達標的的同時盡可能降低能耗。并通過馴化實現使硝化菌與聚磷菌共存的生態系統達到平衡,確保出水水質。
時間:30天左右。
運行方式:生物池和二沉池,污泥回流系統連續運行。
注:風量可根據反饋的DO值由風機按程序自動控制,在活性污泥形成后,可以按照相應的要求逐步運行A/O池的除磷脫氮功能。
2、AAO工藝運行的控制
1.影響脫氮效果的主要因素
1.1 對硝化細菌的影響因素
a.溫度:適宜硝化菌硝化的溫度為30℃~35℃,低溫12℃~14℃時硝化反應速度下降,亞硝酸鹽累積。
b.溶解氧:0.5mg/l~0.7mg/l是硝化菌的忍受極限,通常硝化段溶解氧應保持在2mg/l左右。
c.PH值:硝化菌對PH值的變化非常敏感,最佳范圍在7.5~8.5之間,硝化反應中堿度偏高較好。
d.有毒物質:過高濃度的NH3-N與重金屬等會干擾細胞的新陳代謝,破壞細菌的氧化能力,抑制硝化過程。
e.污泥齡:應根據亞硝酸菌的世代期來確定較長的污泥齡可增加硝化反映能力。
1.2 對反硝化細菌的影響因素
a.溫度:適宜反硝化菌的最佳溫度為35℃~45℃,當溫度下降可適當提高水力停留時間。
b.溶解氧:應嚴格控制在0.5mg/l以下。
c.PH值:最佳范圍在6.5~7.5之間,反硝化過程可補充硝化過程中損失的一部分堿度。
d.碳源有機物:當源水中C/N比值過低,如BOD/TKN<3~6,需外加碳源,一般選擇甲醇或糞便水。
2.影響除磷效果的主要因素
a.溫度:5℃~30℃范圍內均可正常除磷。
b.溶解氧:厭氧段應嚴格控制在0.2mg/l以下;好氧段應控制在2.0mg/l左右。
c.PH值:當PH<6.5時生物池除磷效果會明顯下降。
d.碳源有機物:源水中的BOD負荷需滿足BOD/TP>15。
e.污泥泥齡:污泥齡越短,污泥含磷量就越高,排放的剩余污泥量越多,除磷效果越好。
3.活性污泥處理系統運行效果的檢測
日常活性污泥處理系統檢測項目如下。
1. 反映處理效果的項目:進出水總的BOD5、CODcr、SS。
2. 反映污泥情況的項目:污泥沉降比(SV%)、MLSS、MLVSS、SVI、溶解氧(DO)、微生物鏡檢。
3. 反映污泥營養和環境條件的項目:氮、磷、PH值、水溫等。
污托邦社區調試運營問題?就上污托邦!小程序
3、AAO工藝污泥的異常及對策
1.污泥膨脹
現象:污泥不易沉降,SVI值增高、污泥的結構較散,體積膨脹,含水率上升,上清液稀少,顏色也有變異,這就是污泥膨脹。
原因:絲狀細菌大量增值所引起的,也有由污泥中結合水異常增多引起的污泥膨脹;水中碳水化合物較多,缺乏N、P、Fe等養料;溶解氧不足;水溫高或PH值較低等易引起絲狀菌的大量繁殖;超負荷,污泥齡過長引起絲狀菌的大量繁殖。
措施:加大曝氣量;及時排泥;加大回流污泥量。
2.解體
表現:處理水質渾濁、污泥絮體細碎化、處理效果變壞等是污泥解體的現象。
原因:運行不當,如曝氣過量活性污泥中生物(營養)的平衡遭到破壞,使微生物量減少而失去活性,吸附能力降低,絮體體積縮小,質密;存在有毒性物質時,微生物會受到抑制或傷害,凈化功能下降或完全停止,使污泥失去活性。
措施:一般可通過顯微鏡觀察來判別產生的原因。當鑒別出是運行方面的問題時,應對污水量、回流污泥量、空氣量和排泥狀態以及SV、MLSS、DO、NS等多項指標進行檢查,加以調整。當確定是污水中混入有毒物質時蘭州去離子水設備,應考慮這是新的工業廢水混入的結果,需查明來源,按國家排放標準加以處理。
3.污泥上浮
現象:污泥在二沉池成塊狀上浮。
原因:曝氣池內污泥泥齡過長;硝化進程較高,在池底發生反硝化,污泥相對密度降低,整塊上浮。
措施:增加污泥回流量或及時排出污泥;降低混合液污泥濃度,縮短污泥齡和降低溶解氧,使之不能進行硝化作用。
4.出水漂泥
現象:二沉池漂散泥,水質變渾,出水SS值明顯偏高。
原因:活性污泥SVI值過大,沉降性能不好;沉淀池配水量較大,超過設計負荷,水力停留時間變短;生物池出水溶解氧DO偏高。
措施:及時排泥,加大污泥回流量;控制進水泵房進水量,調節沉淀池配水;減小生物池好氧段的曝氣量。
4、AAO工藝的運行管理
在運行管理中,經常要進行運行調度,對一定水質、水量的污水,確定各項工藝控制參數,其中比較重要的有鼓風機開啟數及空氣量的控制,回流比、污泥濃度和排污量的控制。
1.確定水量和水質
即準確測定污水流量,入流污水的BOD5及有機污染物的大體組成。
2.確定BOD負荷F/M
應結合本廠的運行實踐,借助一些實驗手段,選擇最佳的F/M值。一般來說,污水溫度較高時,F/M可高一些。反之,溫度較低時,F/M應低一些。對出水水質要求較高時,F/M應低一些,反之,可高一些。堡鎮污水處理系統一期工程設計F/M不大于0.10kgBOD5/kgMLSS.d。為有利于磷在厭氧段的釋放,控制厭氧段F/M>0.1KgBOD5/(KgMLSS.d),而在好氧段為提高出水水質,盡可能多的降解水中的BOD5,控制好氧段F/M<0.18KgBOD5/(KgMLSS.d)。
3.確定混合液污泥濃度MLSS
MLSS值取決于曝氣系統的供氧能力,以及二沉淀池的泥水分離能力。從降解污染物質的角度來看,MLSS應盡量高一些,但當MLSS太高時,要求混合液的DO值也就越高。在同樣的供氧能力時,維持較高的DO值需要較多的空氣量。另外,當MLSS太高時,要求二沉淀池有較強的泥水分離能力。因此,應根據處理廠的實際情況,確定一個最大的MLSS值,一般在(3000-4000)mg/L之間。堡鎮污水處理系統一期工程設計污泥濃度為3300mg/L。
4.控制溶解氧
厭氧段DO≤0.2;缺氧段DO≤0.5 mg/l;好氧段DO=2.0 mg/l,每天根據在線儀表,便攜式DO測定儀或實驗室取樣獲取生物池各處理段的DO數據,結合進水水質、污泥濃度、污泥齡、微生物鏡檢和天氣等因素綜合分析后調節鼓風機供氣量。
5.核算曝氣時間Ta蘭州去離子水設備
曝氣時間,即污水在曝氣池內的名義停留時間,不能太短,否則,難以保證處理效果。對于一定水質水量的污水,當控制F/M在某一定值時,采用較高的MLVSS運行,往往會出現Ta太短的現象。如Ta太短,即污水沒有充足的曝氣時間,污水中的污染物質沒有充足的時間被活性污泥吸附降解,即使F/M很低,MLVSS很高,也不會得到很好的處理效果。因此,運算中應核算Ta值,使其大于允許的最小值。當Ta太小時,可以降低MLVSS值,增加投運池數。
6.確定鼓風機投運臺數
風機輸出風量作為主控信號,DO及NH3-N濃度為輔助信號,控制鼓風機開啟臺數與變頻,具體風量可根據天氣、水量、池中溶解氧來確定,一般情況下可視微生物鏡檢和MLSS及30min沉降比來確定。
7.確定二沉池的水力表面負荷qh
qh越小,泥水分離效果越好,一般控制qh不大于1.5m3/(m2h),堡鎮污水處理系統一期第一階段工程亦控制在1.0 m3/(m2h)以下。
8.確定回流比R
回流比R是運行過程中的 一個調節參數,R應在運行過程中根據需要加以調節,但R的最大值受二沉池泥水分離能力的限制,另外,R太大,會增大二沉池的底流流速,干擾沉降。在運行調度中,應確定一個最大回流比R,以此作為調度的基礎。堡鎮廠設計污泥回流比為100%, 混合液回流比為100%~200%。
9.核算二沉池的固體表面負荷qs
在運行中,當固體表面負荷超過最大允許值時,將會使二沉池泥水分離困難,也難以得到較好的濃縮效果。
10.計算污泥指數SVI
SVI值能較好地反映出活性污泥的松散程度和凝聚沉降性能,SVI值過小,活性污泥泥粒細小,無機物含量高,缺乏活性;SVI值過大,污泥沉降性能不好,容易發生污泥膨脹。SVI值一般控制在70~150為宜。
11.積累運行數據
某鎮污水處理系統一期工程的上述工藝參數,有大部分已經在設計文件中列出了(流量、污泥濃度、污泥回流比等)。從實際運行情況看,幾乎所有建成后污水廠的進水都和設計的進水情況有所出入,個別的水質數據相差極大。因此,堡鎮污水處理系統一期工程的上述工藝參數應該在工藝試運行包括正常運行中去逐步的積累和完善。蘭州去離子水設備,蘭州水處理設備, 工業純水設備,醫院用純水設備。
- 上一篇:如何提高電鍍廢水處理效率的 2020/2/26
- 下一篇:尋找環保水務行業的“并購贏家” 2020/2/24
